Accessibility at Passim
Unfortunately Passim is not fully accessible. However, we are committed to making your time at the venue as comfortable as possible. Most of the reserved and general admission seats in the club can be made accessible to patrons with disabilities (with the exception of tables 30-36); however, the venue itself is not handicapped accessible and patrons must be able to descend a flight of stairs to the club. If you would like to attend a show and need special assistance please contact us ahead of time so we can accommodate you.
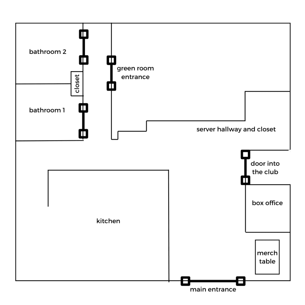
Current Accessibility Information
- There are 8 steps to descend to the club’s front door. The stairs are 56 inches wide. The front door is 3 feet wide. This staircase has handrails on both sides of the stairs.
- There are two steps down from the box office area into the performance space. Both stairs are 38 inches wide. The door leading down into the performance space is 35 inches wide. There are no handrails for these two steps.
- The hallway leading to the bathrooms and green room is 36 inches wide.
- There are currently two small, single-user, all-gender toilet rooms. The first bathroom door is 25 inches wide and the second bathroom door is 28.5 inches wide.
A Note About Accessibility at Passim
Because we do not own the building that Passim occupies, we cannot make structural changes to reach full accessibility. Passim aims to engage audiences through the shared experience of music and thus nurture our community. We are committed to finding solutions for partial accessibility to stay true to this mission.
We welcome feedback from the community on our processes, language, and ways of conveying information. If you have thoughts, questions, or concerns, please contact us at info@passim.org.
Live Streaming
Most of our shows are livestreamed for $5 or free for Passim members. A selection of our shows are available for free but with a suggested donation, such as our open mics, monthly Discovery Series, and campfire festivals.
Accessibility Map
The best seats for accessibility are highlighted in pink below. (Tables 1-28 and the aisle-side GA seats on the right-hand side of the club.) High tops tables (30-36) are not accessible. You can always contact us to ensure your seat is accessible for your needs.

Map of the lobby and restrooms
